分享:
9月25日,2024中国软件高质量发展大会暨沈阳市新一代信息技术产业集群(北方算谷)招商大会在沈阳召开。大会期间,由高文律师事务所主任王正志律师,高文深圳办公室余凤参与编写的《软件企业商业秘密保护指南》(以下简称《保护指南》)正式发布。

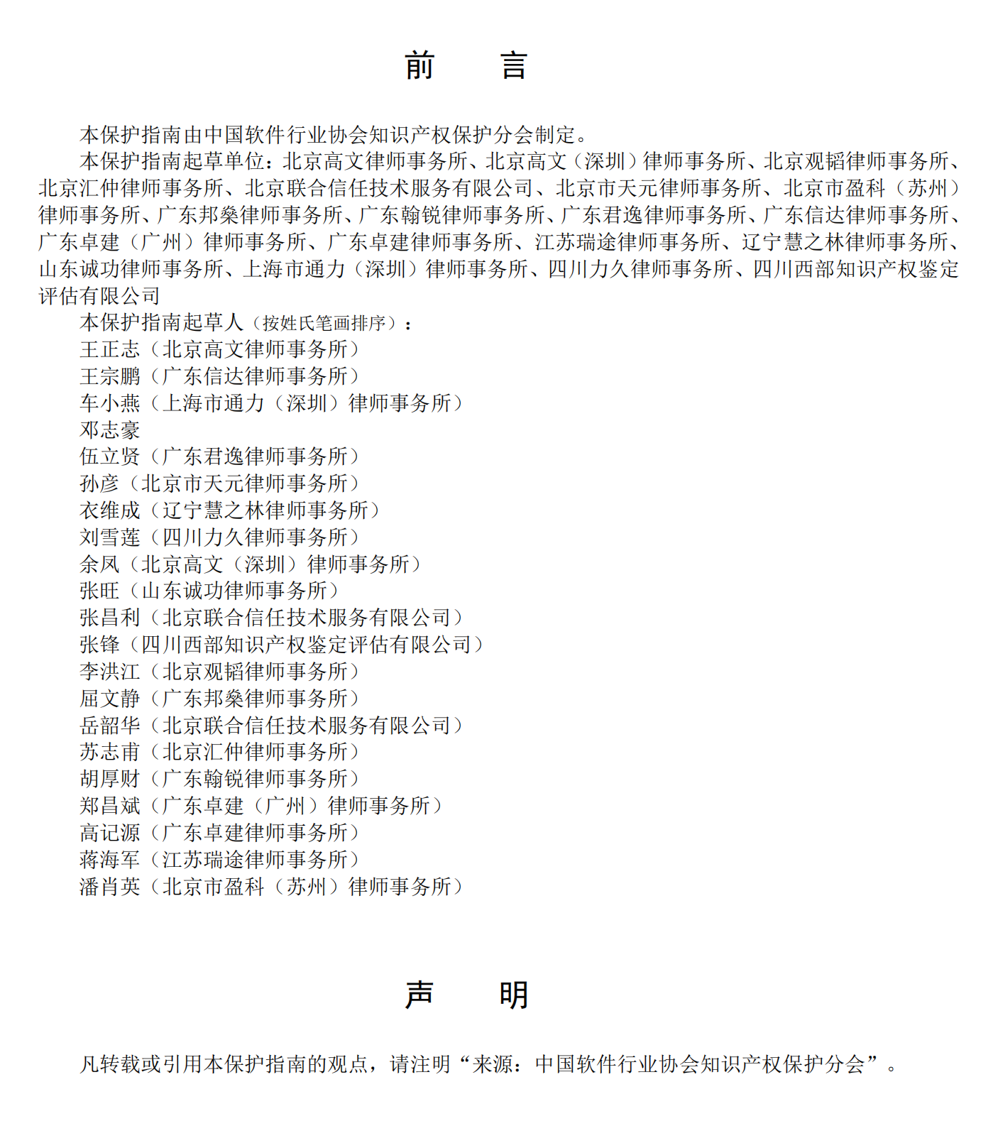
该《保护指南》由中国软件行业协会知识产权保护分会制定,重点包括软件企业商业秘密保护策略以及商业秘密被侵权的应对方法,适用于软件企业在研发、生产、经营活动中对商业秘密保护策略以及侵权应对方法等的有效管理和运用。

王正志主任和余凤作为该《保护指南》的起草人,凭借在商业秘密领域长期实践过程中积累的理论和经验,为软件企业商业秘密保护工作提供坚实有力的支撑,充分体现了高文人的责任和担当。
未来,高文将继续深耕商业秘密领域,持续关注软件行业动态和法律发展趋势,更有效的帮助软件企业构建起完善的商业秘密保护体系,与时俱进、精益求精,为产业健康和可持续发展保驾护航。
更多新闻
-
2026年2月24日至28日,环太平洋律师协会(IPBA)2026年度大会在印度新德里隆重召开。本次盛会汇聚了来自全球60余个国家和地区的800余名法律界代表,围绕国...2026.02.28
-
近日,由高文律师事务所合伙人赵明珠律师,宗琳律师代理的桂林三金集团股份有限公司(以下简称“桂林三金”)诉国家知识产权局商标撤销复审行政纠纷案,迎...2026.02.25
-
马年新春将至,高文律师事务所收到一封来自青海省同仁市年都乎乡夏卜浪村委员会的特殊信件。这封用汉藏双语写就的感谢信,满载着高原村庄四百余户、近两千...2026.02.15
国内有影响力的优秀律师,提供全方位、多领域、高质量的专业法律服务,始终不负所托。

