2025年3月13日,国务院公布了由李强总理签署,于2025年2月21日国务院第53次常务会议通过并自2025年5月1日起施行《国务院关于涉外知识产权纠纷处理的规定》。
一、出台背景
随着创新驱动发展战略的深入实施,企业“走出去”步伐加快,但面临海外专利诉讼高发、维权成本高昂等挑战,亟需完善跨境保护机制以护航创新成果。近年来,中国企业在海外市场频繁遭遇专利伏击、商标抢注、专利侵权诉讼、技术壁垒等知识产权纠纷,同时,一些国家通过337调查、技术管制等手段将知识产权作为打压我国企业的武器,设置多重壁垒,严重制约了我国对外贸易的健康发展。随着国际规则博弈日趋激烈,倒逼我国必须提升纠纷处理能力以维护产业链安全。这一背景下,我国出台了首部专门规范涉外知识产权纠纷处理的综合性行政法规——《国务院关于涉外知识产权纠纷处理的规定》(以下简称《规定》),并将于2025年5月1日起正式施行。我国通过立法修法、司法改革和国际合作等多措并举,旨在构建与开放型经济相适应的知识产权治理体系,构建了全过程的纠纷应对机制,标志着我国在涉外知识产权保护和纠纷解决方面迈出了关键一步,为企业合法合规“走出去”提供了更加坚实和明确的法律支撑。
《规定》的出台,体现出三方面核心价值取向:一是强化国家层级的统筹协调,打通多部门协同路径,形成系统合力;二是突出风险预防,通过信息服务、预警提示等手段降低企业维权成本;三是坚持国际对等原则,坚决维护国家主权与企业合法权益。
二、主要内容
《规定》共18条,围绕四大核心内容构建了系统的涉外知识产权保护体系:
首先,强化服务体系。规定要求国务院相关部门完善海外知识产权信息查询与预警机制,建立健全专业指导机构和工作规范,为市场主体提供全流程维权支持。同时推动多元化纠纷解决机制建设,支持调解组织、仲裁机构参与涉外争议化解,提升法律服务机构国际化服务能力,打造高效便捷的维权通道。
其次,提升企业主体能力。明确要求企业完善内部合规体系,加强专业人才培养,提升知识产权战略运用水平。政府部门需针对重点领域开展专项培训,通过典型案例指导提升企业应对能力。创新性提出建立维权互助基金和发展知识产权保险,构建风险共担机制。
然后,规范跨境证据管理。确立国际条约优先适用原则,严格规范境外取证程序,明确要求证据跨境传输必须符合国家秘密和数据安全保护要求,需主管部门审批的事项必须依法履行程序。
最后,建立对等反制机制。授权商务部门对歧视性待遇行为开展调查并采取反制措施,同时对借知识产权之名实施遏制打压的行为,规定有关部门可依法采取相应限制措施,维护国家利益和企业合法权益。
三、亮点解读
《规定》作为我国首部系统规范涉外知识产权纠纷的行政法规,具有统筹协同、预防为先、多元参与、内外联动的鲜明特点。首先,通过加强国家层面的顶层设计,整合知识产权、商务、司法等多个部门资源,形成跨部门工作合力。其次,突出信息服务和风险预警功能,帮助企业前置性识别和应对海外知识产权风险;另外,鼓励非政府机构如仲裁、调解组织及律师事务所等参与纠纷解决,推动多渠道、低成本维权路径建设;最后,强化国际合作与司法协助,同时构建反制机制,应对外部打压和不正当竞争,切实保障企业“走出去”的合法权益。
1.政府部门的职责与功能强化
在涉外知识产权纠纷处理中,政府部门扮演着指导、统筹与服务的重要角色。负责商标、专利、著作权等领域的国务院知识产权管理部门及商务主管部门,应当加强对我国公民和企事业单位处理涉外知识产权纠纷的政策引导与实务支持。具体而言,应设立专门的工作机构,完善工作规程和应对机制,提升行政服务效能,确保在信息提供、风险预警、应对策略等方面为企业和个人提供切实可行的指导和维权援助。同时,应注重资源整合,推动各职能部门之间的信息共享与联动,形成上下贯通、协同有力的应对体系。
2. 非政府机构在多元化纠纷解决中的支撑作用
国家积极鼓励非政府力量参与涉外知识产权纠纷的解决,推动构建多元化、专业化的处理机制。商事调解组织、仲裁机构等第三方专业组织被赋予更重要的地位,可为当事人提供更加高效、灵活且成本较低的替代性争议解决方案。此外,国家支持律师事务所、知识产权代理机构、咨询服务机构等提升涉外业务能力,鼓励其通过设立海外分支、联合运营等方式拓展服务网络,为我国企业和个人提供国际化、全流程的法律与知识产权支持服务。
3. 企业自我防护机制与保险制度建设
企业在涉外知识产权保护中应发挥主体责任,自觉增强法治意识和合规意识,建立健全涵盖海外市场的知识产权内部管理制度,加强专业人才储备与能力建设。同时,鼓励企业设立涉外知识产权维权互助基金,探索行业共助机制,提升整体抗风险能力。在降低维权成本方面,国家倡导保险机构依据市场化原则开发多样化的知识产权保险产品,涵盖诉讼保障、损失补偿、海外维权支出等,为企业提供风险缓释工具,助力其应对海外纠纷与不确定挑战。
4. 司法协助及国际合作机制
在跨国知识产权纠纷中,文书送达、证据调查等司法协助事项应当严格依据我国参与或签署的国际条约以及相关国内法律办理,确保程序合法合规、结果具有国际效力。针对部分国家滥用知识产权手段对我国企业实施技术封锁、贸易打压的情况,《规定》赋予国务院相关主管部门必要的反制权力,可依法采取对等的反制或限制措施,以维护国家主权、产业安全和企业合法权益。此外,我国将继续推动知识产权国际规则的完善,加强与主要贸易伙伴之间的法律合作与磋商,提升我国在国际知识产权治理体系中的话语权与制度影响力。
四、与其他国家法律的比较
1. 欧盟

2.日本

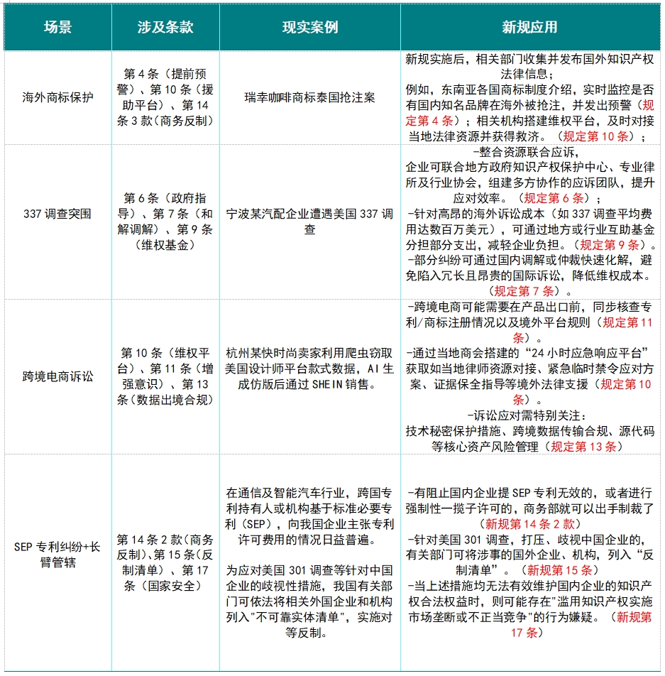
五、应用场景

六、法律衔接
1.《出口管制法》
根据《中华人民共和国出口管制法》,我国对涉及国家安全和国际义务的两用物项、军品、核材料等货物、技术、服务及其相关技术数据实施出口管制。该法明确将“视同出口”纳入管制范围,即中国实体或个人向境外组织或个人提供受管制物项的行为,包括直接转移和间接披露。参照国际实践,“视同出口”的认定可扩展至以下情形:允许外籍人员接触本国设备设施;在境内外进行技术信息口头交流;以及在境外应用基于本国技术所获得的知识经验。这一制度设计既体现了国家主权原则,也与国际出口管制体系接轨。《规定》第十三条,我国境内的组织、个人参与境外知识产权相关诉讼或者受到境外司法或执法机构相关调查,需要向境外提供证据或者相关材料的,应当遵守保守国家秘密、数据安全、个人信息保护、技术出口管理、司法协助等法律、行政法规规定。依法须经主管机关准许的,应当履行相关法律程序。因此在涉及庭审证据开示、技术鉴定报告披露、专家证人陈述含技术细节、技术出口管理时,企业和个人应当判断是否存在违反视同出口的情形。
2.《保守国家秘密法》
国家秘密是关系国家安全和利益,依照法定程序确定,在一定时间内只限一定范围的人员知悉的事项。若民营企业的技术涉及以下领域,可能被认定为国家秘密:国防、军事、尖端科技;关键基础设施(如能源、通信、交通);重大经济项目或战略资源;其他可能危害国家安全和利益的技术(如人工智能、量子技术、生物安全、稀土提炼加工和利用技术等敏感领域)等。企业可向国家保密行政管理部门申请技术定密评估,也可以在技术被有关部门(如国家安全机关、科技主管部门)认定为涉及国家秘密时,积极配合执行保密义务。
3.《对外贸易法》
关于贸易调查权,《规定》第十四条把《对外贸易法》第二十八至第三十条中的内容进一步明确,以使其具有可操作性:《规定》要求,国务院商务主管部门可以依照《中华人民共和国对外贸易法》对下列事项进行调查并采取必要的措施:(一)进口货物侵犯知识产权,并危害对外贸易秩序的;(二)知识产权权利人有阻止被许可人对许可合同中的知识产权的有效性提出质疑、进行强制性一揽子许可、在许可合同中规定排他性返授条件等行为之一,并危害对外贸易公平竞争秩序的;其他国家或者地区在知识产权保护方面未给予我国公民、组织国民待遇,或者不能对来源于我国的货物、技术或者服务提供充分有效的知识产权保护的。本条的规定与《对外贸易法》第二十八条至第三十条规定相似,明确了商务部作为处理类似案件的主管机关。
4.《反外国制裁法》《国家安全法》与《对外关系法》
根据《规定》第十七条,国务院有关部门加强协调配合,对利用知识产权纠纷危害我国主权、安全、发展利益的,依照《中华人民共和国国家安全法》《中华人民共和国对外关系法》《中华人民共和国反外国制裁法》等法律采取相应措施。《国家安全法》第19条明确将“科技安全”纳入国家安全体系,要求建立知识产权领域国家安全审查机制。第59条授权有关部门对影响国家安全的知识产权对外转让进行审查。《对外关系法》第31条确立“对等原则”,规定对歧视性知识产权措施可实施反制,具体包括:限制相关人员入境、冻结在华资产、取消贸易优惠;第33条建立“域外适用”制度,对境外知识产权滥诉行为可追溯管辖。《反外国制裁法》第5条规定的“反制清单制度”可对参与对华技术封锁的境外专利主张实体(如NPE)实施禁止在华专利维权和限制其关联技术进口;第6条“阻断法令:明确不承认外国法院基于政治动机的知识产权判决,如2022年商务部令禁止执行某电池专利案美国禁令。这三部法律通过国安法审查风险到对外关系法确定反制等级再到反制裁法实施具体措施,形成“审查—反制—阻断”闭环的联动机制,切实有效对利⽤知识产权纠纷危害我国主权、安全、发展利益采取有效措施。
5.《反垄断法》
《规定》第17条对滥用知识产权排除、限制竞争或者实施不正当竞争等行为,要求依照《中华人民共和国反垄断法》和《中华人民共和国反不正当竞争法》处理。《反垄断法》第68条明确将滥用知识产权排除、限制竞争行为纳入规制范围,第22条规定禁止具有市场支配地位的经营者实施不公平高价许可、拒绝许可等行为。
6.《反不正当竞争法》
《反不正当竞争法》第2条关于诚信原则兜底条款、第6条商业混淆行为、第12条网络不正当竞争对恶意提起知识产权诉讼、利用专利无效宣告程序打压竞争对手、数据抓取与算法垄断都形成有力的规制。
七、新规完善
《规定》虽初步构建了涉外知识产权纠纷处理的制度框架,但原则性条款居多,缺乏细化的实施标准与程序规范,具体可从以下方面完善:
1. 规则细化程度不足,行业适配性有待增强
尽管《规定》在制度层面填补了涉外知识产权治理的空白,但原则性条款居多,在应对新兴技术领域纠纷方面仍显滞后。人工智能、大数据、区块链等技术驱动型行业的知识产权特点与传统领域存在显著差异,亟需制定细化的行业应对指南。此外,跨境数据流动、开源软件治理、算法权属等新型知识产权问题尚未形成统一规范,缺乏明确的监管边界和操作路径,限制了政策的实际适用性。
2. 程序空白较多,操作路径尚待明确
当前涉外知识产权纠纷的处理流程在行政指引层面仍存在程序性空白,尚未形成统一、清晰的操作规范。例如,在应对进口侵权商品方面,尚未明确由哪一方负责启动调查程序,例如是否允许企业主动申请,或由执法机关依职权开展调查仍存在模糊地带;与此同时,启动调查所需的证据标准、评估机制、以及是否适用临时性禁令、扣押、禁止销售等临时性救济措施均未细化,难以在实际执法中形成统一的适用标准,降低了制度的及时性和震慑力。另外,对于面对外国不合理限制我国企业知识产权利益或未提供平等保护的情形,《规定》中提到国务院相关部门可以采取“必要措施”,但相关制裁机制仍流于宣示性条款,未明确具体措施的适用条件、程序路径或惩戒工具(如征收报复性关税、市场准入限制、技术限制清单等),缺乏实质威慑力和可操作性。
3. 服务内容不明,机制运行效果亟待强化
国家部门的“指导和服务”缺乏内容清单(如是否包含法律咨询、证据收集支持),易流于形式。当前虽然政策层面明确要求相关部门为公民和组织处理涉外知识产权纠纷提供支持,但在实践中,缺乏统一的服务标准和操作细则,导致地方落实时出现理解偏差和执行弱化。此外,服务机制缺乏动态更新与跨境协调能力,在面对不同国家和地区的法律制度差异时,不能根据纠纷性质和地域特征提供有针对性的应对策略。为此,有必要制定详细的服务清单和标准流程,明确政府部门在法律咨询、证据协查、风险预警、专家推荐、国际资源链接等方面的职责和服务范围,同时推动设立线上服务平台,提升信息获取与援助申请的便捷性和可及性,从而真正将制度优势转化为企业的合规保障和维权支撑。
4.国际协作机制尚不完善,跨境执行仍存障碍
当前我国在与主要贸易伙伴国家的司法协作中,仍面临证据互认困难、判决承认与执行效率低下等问题,阻碍涉外知识产权纠纷的实质解决。为破解合作瓶颈,有必要通过签署双边司法协助协议或加入更多相关国际公约,提升我国司法决定在境外的可执行性。此外,中国主导的国际知识产权仲裁与调解平台尚处于初级阶段,应加快规则制定、专业人才引进及国际信任机制建设,推动形成具有国际影响力的争端解决机构。
5. 出海企业支持体系相对薄弱,维权能力不足
中小企业在海外维权过程中面临高昂成本、证据收集难、法律资源短缺等多重障碍。应建立国家层面的专项法律援助基金,为中小企业涉外维权提供经济支持与专家资源保障;同时搭建“一站式”海外维权服务平台,整合法律咨询、预警通报、证据协助等服务功能为企业提供出海前的知识产权风险评估、动态预警和海外登记指导,降低维权门槛。
参考资料:
1.参见:https://eur-lex.europa.eu/legal-content/EN/TXT/?uri=CELEX%3A32004L0048R%2801%29
2.参见:https://www.japaneselawtranslation.go.jp/en/laws/view/3754#je_ch1at6
-
随着现代消费者对个人审美与形象管理的需求持续提升,医疗美容逐渐从“小众选择”成为日常消费的一部分,医美行业也迎来蓬勃发展的阶段。而在医美行业快速...2026.02.04
-
随着数字技术的快速发展和新媒体平台的普及,文化和旅游部提出“线下线上融合,演出演播并举”的理念,国有文艺院团开始积极探索“线下演出、线上演播”双...2026.01.23
国内有影响力的优秀律师,提供全方位、多领域、高质量的专业法律服务,始终不负所托。

